Prepare for the Arcitura Education Cloud Architecture Lab exam with our extensive collection of questions and answers. These practice Q&A are updated according to the latest syllabus, providing you with the tools needed to review and test your knowledge.
QA4Exam focus on the latest syllabus and exam objectives, our practice Q&A are designed to help you identify key topics and solidify your understanding. By focusing on the core curriculum, These Questions & Answers helps you cover all the essential topics, ensuring you're well-prepared for every section of the exam. Each question comes with a detailed explanation, offering valuable insights and helping you to learn from your mistakes. Whether you're looking to assess your progress or dive deeper into complex topics, our updated Q&A will provide the support you need to confidently approach the Arcitura Education C90.06 exam and achieve success.
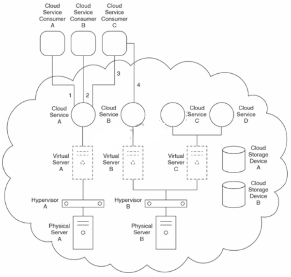
Cloud Sen/ice A is hosted by Virtual Server A, which is hosted by Hypervisor A on Physical Server A. Cloud Service B is hosted by Virtual Server B. Virtual Server C hosts Cloud Services C and D.
Virtual Server B and Virtual Server C are hosted by Hypervisor B on Physical Server B.
Cloud Service Consumer A accesses Cloud Service A (1). Cloud Service Consumer B accesses Cloud Service A (2). Cloud Service Consumer C accesses Cloud Service A (3) and then accesses Cloud Service B (4).

Cloud Service Consumers A, B and C simultaneously access Cloud Service A. Cloud Service Consumer C receives a runtime exception and its request for access is rejected. It is determined that Cloud Service Consumer C attempted to upload a large amount of input data for Cloud Service A, which exceeded the bandwidth threshold of the virtual network. The cloud architecture needs to be improved to avoid this from happening again.
Cloud Service Consumer C's repeated access of Cloud Service B imposes workloads that are large and highly unpredictable. After some time, Cloud Service B begins to delay its responses and sometimes times out entirely. The cloud resource administrator discovers that Virtual Server B is unstable and close to failure primarily because its CPU and memory resources are being used to their maximum capacity.
Cloud Services C and D are being positioned as SaaS products for use by a range of cloud consumer organizations. After their initial release, they begin to quickly use up the available memory in Virtual Server C, primarily because of the large amounts of state and session data they need to place into memory for extended periods.
Which of the following statements lists the patterns that can be applied to solve these three requirements and problems?
Cloud Service A is hosted by Virtual Server A, which is hosted by Hypervisor A on Physical Server A. Virtual Server B is hosted by Hypervisor B on Physical Server B.
Cloud Service Consumer A accesses Cloud Service A and the request is intercepted by an SLA monitor (1). Cloud Service A receives the request (2) and accesses Cloud Storage Device A and Cloud Storage Device B (3).
Cloud Service Consumer A belongs to Organization A, which is leasing all of the IT resources shown in the figure as part of an laaS environment.

Cloud Storage Device B has a higher performance capacity than Cloud Storage Device A. Cloud Storage Device C has a higher performance capacity than Cloud Storage Device B. The requests being received by Cloud Service A from Cloud Service Consumer A have recently increased in both quantity and in the amount of data being queried, written and read from Cloud Storage Device A. As a result, Cloud Storage Device A's capacity is frequently reached and it has become unstable at times, timing out with some requests and rejecting other requests.
Cloud Storage Device C is used by Organization A to store backup data on a daily basis. One day, a hardware failure within Cloud Storage Device C results in the permanent loss of data.
Organization A requires a system that will prevent this type of failure from resulting in data loss.
The cloud provider is planning to implement a routine maintenance schedule for Cloud Storage Devices A, B, and C and issues a notice stating that the new schedule will start next week. An outage of 30 minutes every Thursday and Sunday at 8:00 PM is needed for the maintenance tasks. Upon hearing this, Organization A complains that they cannot afford to have Cloud Storage Devices A and B become inoperable, especially not during the weekdays.
Which of the following statements describes a solution that can address Organization A's issues?
Virtual Server A and Virtual Server B are hosted by Hypervisor A, which resides on Physical Server A. Virtual Server A hosts Cloud Service A. Virtual Server C. Virtual Server D, Virtual Server E and Virtual Server F are hosted by Hypervisor B on Physical Server B. Physical Server C, which hosts Hypervisor C, is currently not being used.
Cloud Service Consumer A accesses Cloud Service A (1), which accesses files stored in a folder on Virtual Server A (2). Cloud Consumer B uses Proprietary User Portal A to administer legacy software (not shown) installed on Virtual Server D (3). Proprietary User Portal B and Proprietary User Portal C are also available for accessing additional legacy systems located on Virtual Server F; however, they are not often used.

The cloud shown in the figure is a private cloud. Department A and Department B share IT resources within the private cloud and are part of the same organization. Cloud Service Consumer A belongs to Department A and Cloud Consumer B belongs to Department B.
During routine access of Cloud Service A by Cloud Service Consumer A, the Department A cloud resource administrator is notified that a hardware fault is occurring within Physical Server A that will soon cause it to fail. The cloud resource administrator scrambles to arrange for Cloud Service A to be relocated but is unable to do so before Physical Server A does fail. It takes several more hours of downtime until, with the cooperation of the cloud provider, the Cloud Service A implementation is successfully moved to Physical Server C and made live again. Managers at Department A demand that a system be put in place to avoid this scenario in the future.
Cloud Service A was initially developed specifically for Department A's Cloud Service Consumer A. However, recently Department B has indicated that it will be developing its own cloud service consumer that will also need to regularly access Cloud Service A. After this new cloud service consumer is deployed, both Department A and Department B experience occasional runtime errors when their cloud service consumers attempt to access Cloud Service A at the same time.
Cloud Service A accesses a legacy system on Virtual Server A that requires regular updates and patches to stay current. Each time the legacy system is updated, Cloud Service A needs to undergo an update as well, during which it needs to be temporarily unavailable. Department A managers ask the cloud provider to extend the cloud architecture so that a duplicate, secondary implementation of Cloud Service A can be made available while the primary implementation undergoes a maintenance update.
Which of the following statements provide a solution that can adequately resolve all of Departments A and B's issues?
Physical Server A hosts Hypervisor A which hosts Virtual Server A, Virtual Server B and an active cluster comprised of three virtual servers. Virtual Server A hosts Ready-Made Environment A. Ready-Made Environment A uses Cloud Storage Device A to store data related to the ready-made environment and its users. Cloud Service A is hosted by a high-availability (HA) virtual server cluster. Hypervisor A is a cluster-enabled hypervisor.

Developers access Ready-Made Environment A to work on the development of a new solution (1).
During this usage. Ready-Made Environment A regularly reads and writes data to Cloud Storage Device A (2). Cloud Service Consumer B accesses Cloud Service A (3). Cloud Service A queries data residing in Cloud Storage Device A in response to processing requests from Cloud Service Consumer B (4).
Hypervisor A is made part of a cluster of hypetvisors. Ready-Made Environment A, which is still hosted by Virtual Server Aon Hypervisor A, subsequently becomes unexpectedly unavailable. It then takes twenty minutes to pass before Virtual Server A and Ready-Made Environment A become available again on Hypervisor B (a hypervisor that is also part of the hypervisor cluster). This delay is considered unacceptable by Cloud Consumer A. Furthermore, after being relocated
to Hypervisor B, Virtual Server A is unable to connect to the network. By the time the cloud provider rectifies this second problem, Cloud Consumer A experiences a total of two hours of downtime.
Which of the following statements describes a solution that can minimize or entirely avoid a delay for the runtime relocation of Ready-Made Environment A?
Cloud Service A requires access to Cloud Storage Device A, which contains LUNs A and B. Cloud Service A is hosted by Virtual Server A, which resides on Hypervisor A on Physical Server A.
Virtual Server B hosts Cloud Service B and Cloud Service C.
Cloud Service Consumer A accesses Cloud Service A (1), which then accesses LUN A or B on Cloud Storage Device A (2). After receiving the requested data from Cloud Service A, Cloud Service Consumer A forwards the data to Cloud Service B (3), which then writes it to Cloud Storage Device B (4).


Cloud Service Consumer A belongs to Organization A,
Organization A uses LUN A and LUN B on Cloud Storage Device A to store their important client account data. Cloud Storage Device A is a low-performance cloud storage device, which begins to cause performance issues as more data is added to LUNs A and B and as Cloud Service Consumer A performs data access requests more frequently. Organization A asks that its cloud architecture be upgraded to process increased quantities of data and higher volumes of data requests.
Organization A has been leasing a PaaS environment that it used to build Cloud Service A, which it would like to make available to the general public. Organization A needs to establish a system capable of monitoring usage of Cloud Service A for billing purposes.
The cloud provider is using a usage data collection and reporting system that gathers information on Organization A's hosted IT resources approximately ten hours after the time of usage. One day, Organization A attempts to retrieve information on whether Virtual Server B has available Cloud Service C instances. They discover that they are unable to obtain the current status of Virtual Server B. Organization A demands a system that provides instant availability reporting.
Which of the following statements lists the patterns that can be applied to solve these three requirements and problems?
Full Exam Access, Actual Exam Questions, Validated Answers, Anytime Anywhere, No Download Limits, No Practice Limits
Get All 15 Questions & Answers